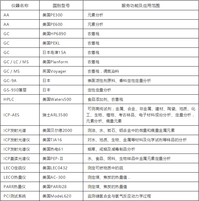
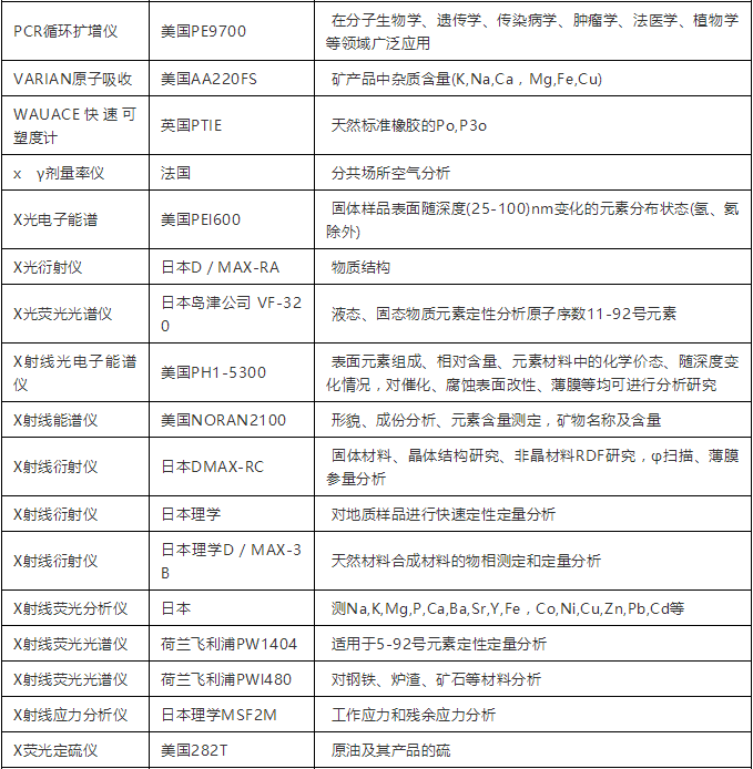
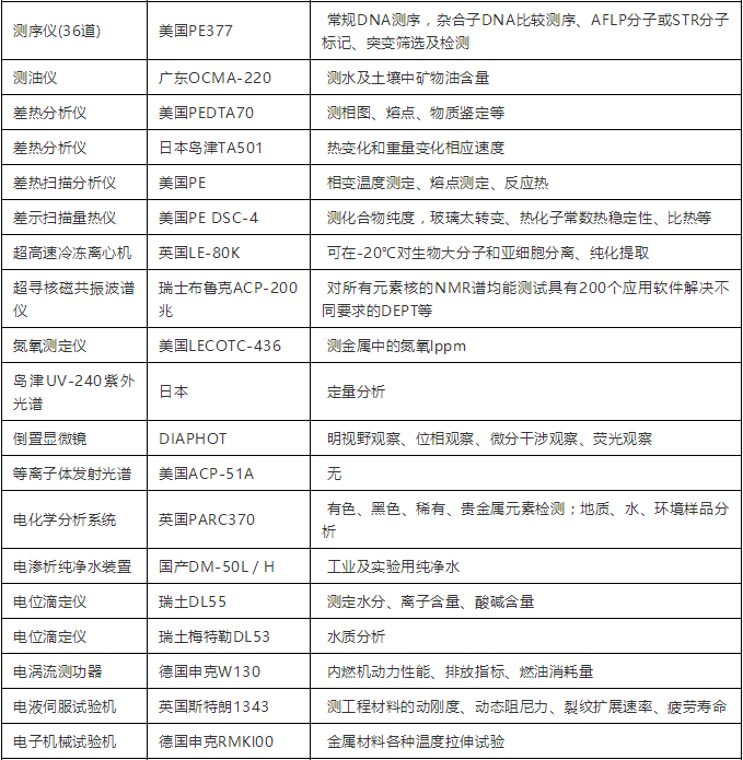
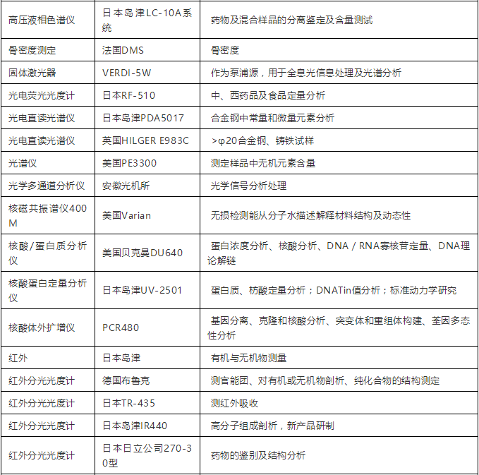
各种分析仪器用途及参考型号

化学分析仪
色谱
气相色谱(GC) | 微型、便携式气相色谱仪 | 液相色谱(LC) | 色谱高压泵 | 薄层色谱(TLC) | 离子色谱(IC) | 毛细管电泳(CE) | 氨基酸分析仪 | 制备液相色谱 | 凝胶渗透色谱(GPC)/凝胶色谱 | 柱温箱 | 高速逆流色谱 | 色谱检测器/紫外检测器/蒸发光检测器 | 超临界流体色谱仪 | 顶空进样器 | 自动进样器(多功能) | 柱后衍生装置 | 轴向压缩系统 | 吸附管老化、活化仪 | 馏分收集器 | 热解析仪、热解吸仪、热脱附仪 | 场流分离仪 | 热裂解器 | 其它色谱仪及分离设备
光谱
便携式分光光度计 | 紫外、紫外分光光度计、紫外可见分光光度计、UV | 红外光谱(IR、傅立叶) | 近红外光谱(NIR) | 分子荧光光谱 | 激光拉曼光谱(RAMAN) | 光纤光谱仪 | 原子吸收光谱(AAS) | 原子荧光光谱仪(AFS) | ICP-AES/ICP-OES | 光电直读光谱仪 | 辉光放电光谱仪 | 火焰光度计 | 光栅光谱仪(单色仪) | 圆二色光谱 | 穆斯堡尔光谱仪 | 气相分子吸收光谱仪(GMA) | 光谱部件及外设 | 太赫兹时域光谱仪 | 激光诱导击穿光谱仪(LIBS) | 微波等离子体光谱仪(MPT、MIP) | 其它光谱仪
质谱
气质联用(GC-MS) | 便携/车载GC-MS | 液质联用(LC-MS) | 等离子体质谱ICP-MS | 生物质谱/MALDI-TOF | 气体质谱/在线质谱 | 氦质谱检漏仪 | 二次离子质谱 | 辉光放电质谱仪 | 同位素质谱仪(Isotope ratio mass spectrometer ) | 激光剥蚀进样系统 | 有机质谱仪(Organic-MASS) | 无机质谱仪(Inorganic-MASS) | 气溶胶飞行时间质谱 | 测试专场 | 质谱部件及外设 | 其它质谱仪
X射线仪器
X荧光光谱、XRF(能量色散型X荧光光谱仪) | X射线衍射仪(XRD) | X射线应力分析仪 | X荧光光谱、XRF(波长色散型X荧光光谱仪) | 电子探针X射线微区分析仪(EPMA) | X光电子能谱仪(XPS/ESCA) | X射线定向仪 | X射线(衍射)仪/能谱仪部件及外设 | X射线散射仪 | 俄歇电子能谱(AES) | X射线探测装置 | 其它X射线(衍射)仪
电化学仪器
电化学发光检测仪 | PH计、酸度计 | 自动电位滴定仪 | 卡氏水分测定仪/卡氏水份测定仪 | 电导率仪、电导仪、盐度计 | 电化学工作站、恒电位仪 | 极谱仪、伏安仪 | 库仑仪 | 石英晶体微天平 | ORP测量仪 | 腐蚀测试仪 | 电化学仪器部件、外设 | 电解水分测定仪 | 酸碱浓度计 | 电解仪 | 其他电化学仪
元素分析仪
碳硫分析仪(红外碳硫仪) | 定氮仪、凯氏定氮仪、Dumas定氮仪 | 有机元素分析仪 | 测汞仪 | 金属多元素分析仪 | 氧氮分析仪(氧氮氢分析仪) | 硫氮分析仪 | 钙铁煤分析仪 | 碳硅分析仪 | 其它元素分析仪
波谱
核磁共振(NMR) | 电子自旋(顺磁)共振波谱仪(ESR) | 其它波谱仪
水分测定仪
电容水分测定仪、电阻水分测定仪 | 露点水分测定仪、露点仪 | 水份测定仪、红外水份测定仪、卤素灯水份测定仪 | 微波水分测定仪 | 其它水分测定仪 | 高频水分测定仪 | 其它
其他通用分析仪器
流动分析仪/流动注射分析仪(FIA SFA CFA) | 感官智能分析系统(电子鼻/电子舌) | 离子迁移谱仪 | 形态分析仪 | 其它通用分析
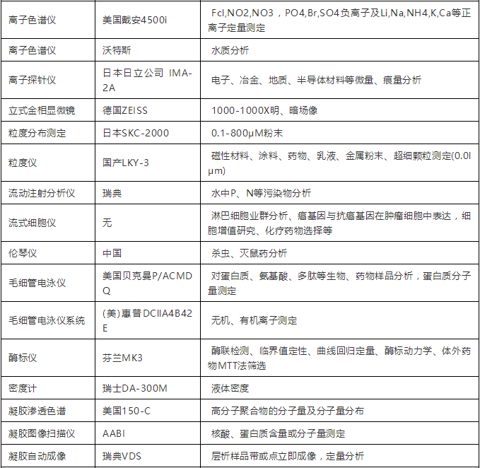
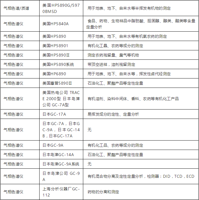
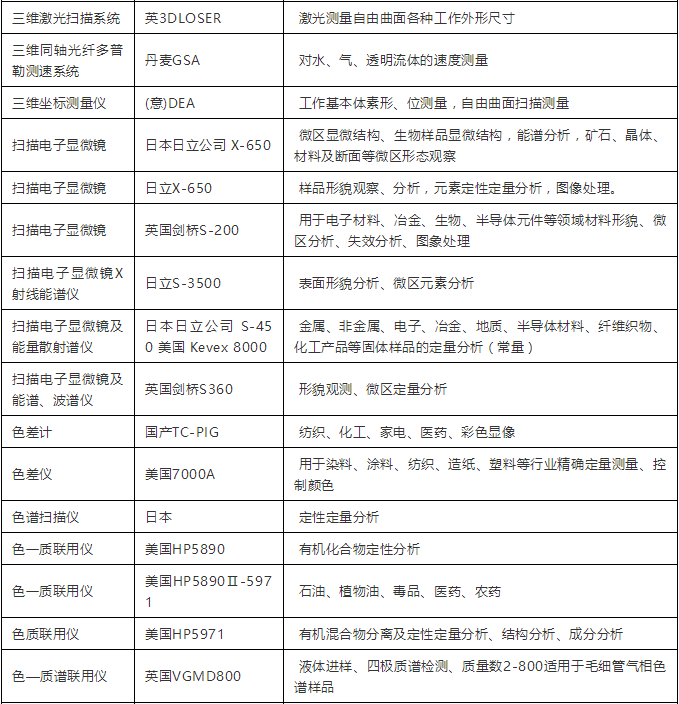
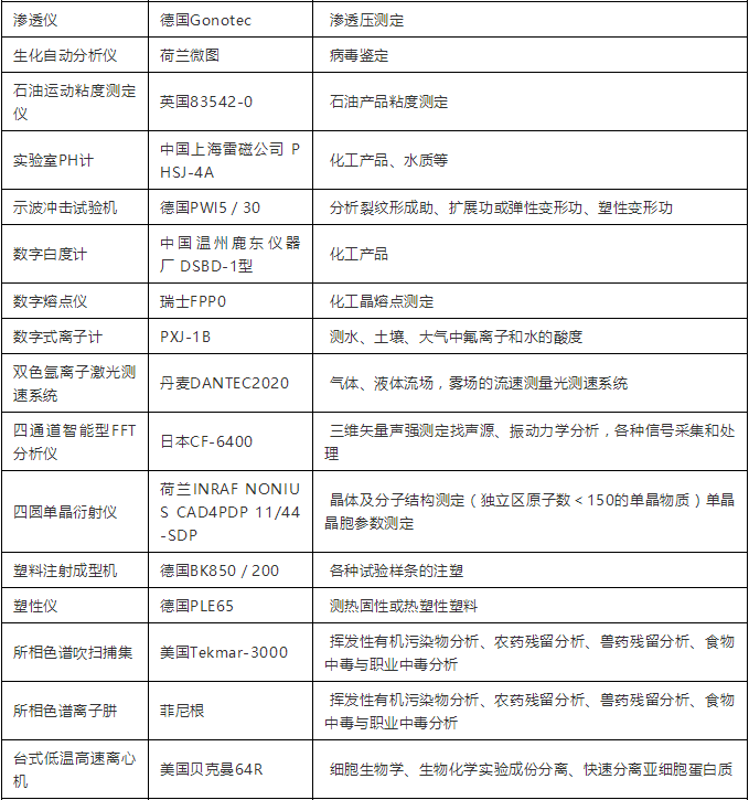
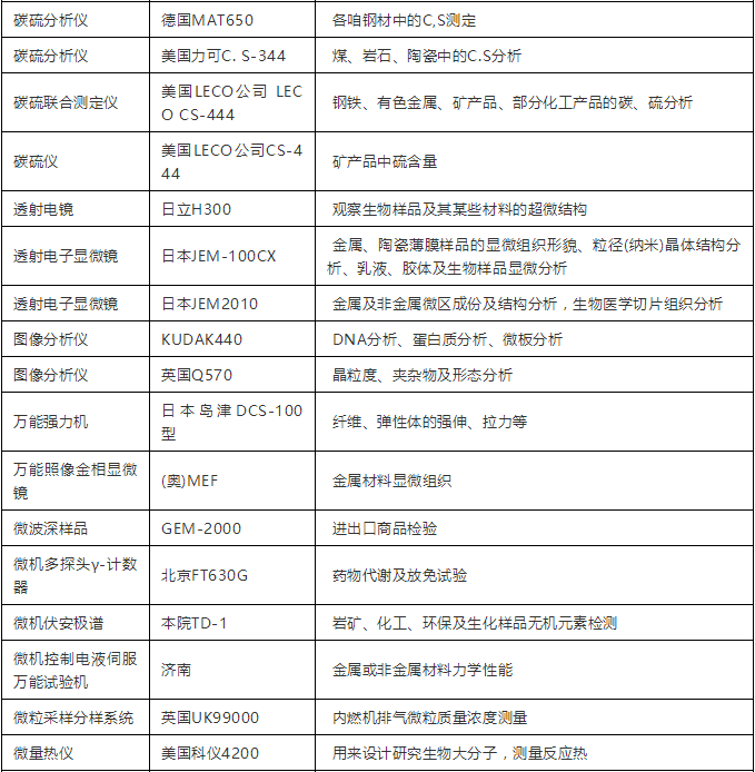
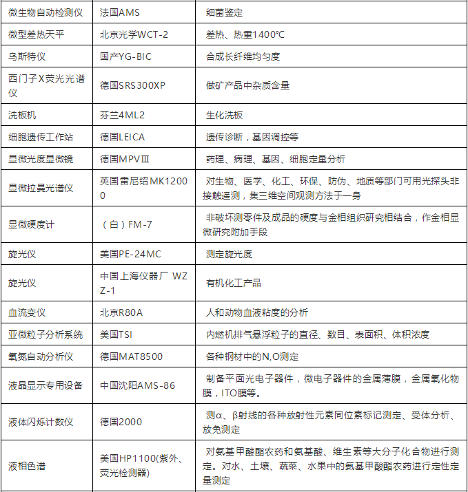
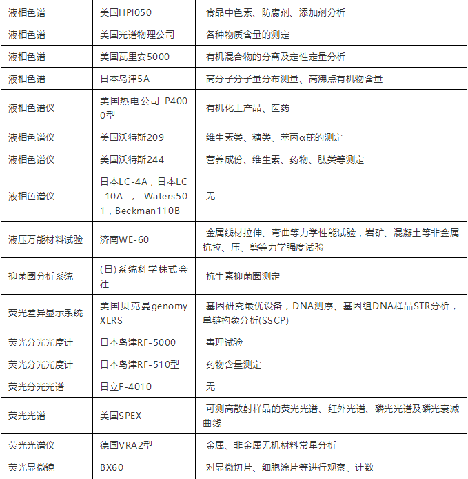
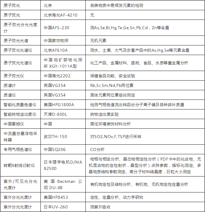
各种分析仪器功能及型号























